任务1 出库作业准备
Task One Outbound Operation Preparations
任务导入 Lead-in
仓储部王经理:小李,请你整理一下明天需要出库的订单,并做好出库准备。
收货组李组长:好的,王经理。
仓储部王经理:请一定要注意核对一下订单的有效性。
收货组李组长:好的,我会仔细核对客户的信用额度。
仓储部王经理:另外,缺货商品请根据客户优先级进行分配。
收货组李组长:好的,经理,我会提前做好库存分配计划。
仓储部王经理:好,辛苦了。
Manager Wang of the Warehouse: Xiao Li, please organize the orders that need to be shipped out tomorrow and prepare for shipment.
Leader Li of Receiving Team: Okay, Manager Wang.
Manager Wang of the Warehouse: Please make sure to check the validity of the order.
Leader Li of Delivery Team: Okay, I will carefully check the customer's credit limit.
Manager Wang of the Warehouse: Additionally, please allocate out of stock items based on customer priority.
Leader Li of Receiving Team: Okay, manager, I will prepare an inventory allocation plan in advance.
Manager Wang of the Warehouse: Okay, thank you for your hard work.
专业核心词汇 Vocabulary
订单有效性 order validity
信用额度 credit limit
客户优先级 customer priority
库存分配计划 inventory allocation plan
订单拣取 order picking
批量拣取 batch pick
复合拣取 composite picking
摘果法 fruit picking method
播种法 sowing method
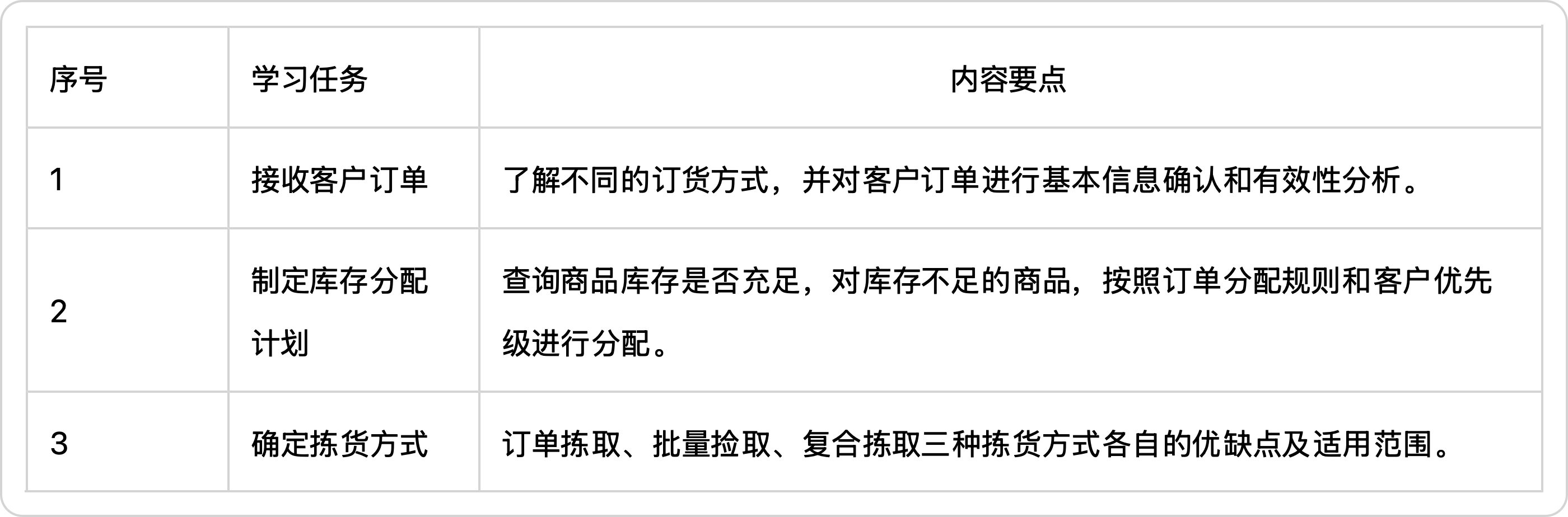
接收客户订单 Receive Customer Orders
接收订货
客户通过传统订货方式或者电子订货方式发出订货请求。传统订货有业务员跑单接单、厂商补货、厂商巡视隔日送货、电话口头订货、传真订货、邮寄订单、客户自行取货等多种形式,但随着信息技术的发展,基于互联网的电子订货系统逐渐取代了传统订货方式。
Receive orders
Customers send order requests through traditional ordering methods or electronic ordering methods. Traditional ordering has many forms, such as salesperson's order running and receiving, manufacturer's replenishment, manufacturer's patrol and delivery every other day, telephone oral ordering, fax ordering, mail order, customer picking up goods by themselves, etc. However, with the development of information technology, Internet based electronic ordering system has gradually replaced the traditional ordering method.

订单确认
订货信息到达以后,仓储部需要进行订单确认,主要确认内容包括:
①订货信息:主要包括客户名称、客户编码、货物名称、商品编号、提货数量、货物规格及出库日期等。
②客户的信用:一般情况下,配送中心都是先送货,然后按月结算货款,那么客户的信用就显得尤为重要。根据客户的信用表现为客户分配信用额度,如超出信用额度,则订单列为无效订单。
Order confirmation
After the order information arrives, the warehouse department needs to confirm the order, which mainly includes:
① Ordering information: mainly includes customer name, customer code, goods name, product number, pickup quantity, goods specifications, and delivery date.
② Customer credit: In general, the distribution center delivers the goods first and then settles the payment on a monthly basis, so customer credit is particularly important. Allocate credit limits to customers based on their credit performance. If the credit limit is exceeded, the order will be listed as invalid.
制定库存分配计划 Develop Inventory Allocation Plan
库存查询
存货查询是指检查库存状况,包括库存是否有客户需要的货物品种和数量,以及是否有能力在规定的日期完成配送。
库存分配
订单分配的方式有两种:一是单一订单分配,适用于追求时效的大客户;二是批次订单分配,就是把收到的订单按不同时间段集成一批,统一分配,适用于需求量少的普通客户。库存充足时,无论哪种方式都能够有效保证客户的需求。库存不足时单一订单会按时间顺序进行优先分配,而批次订单则需要考虑客户的交易规模、信用状况等因素进行分配。对于无法满足需求的订单,需要与客户做好沟通协调,寻求妥善的处理方法。
Inventory inquiry
Inventory inquiry refers to checking the inventory status, including whether there are the types and quantities of goods that customers need, and whether there is the ability to complete delivery on the specified date.
Inventory allocation
There are two ways to allocate orders: one is single order allocation, which is suitable for large customers who pursue timeliness; The second is batch order allocation, which integrates the received orders into one batch according to different time periods and distributes them uniformly, suitable for ordinary customers with low demand. When inventory is sufficient, either method can effectively ensure customer demand. When inventory is insufficient, single orders will be prioritized for allocation in chronological order, while batch orders need to be allocated considering factors such as customer transaction size and credit status. For orders that cannot meet the requirements, it is necessary to communicate and coordinate with customers to seek appropriate solutions.
确定拣货方式 Determine the Picking Method
根据客户订单品项、库存分布情况,以提高拣货效率、降低拣货成本为原则,确定拣货方式。
订单拣取
又称摘果法,订单拣取针对每份订单,分拣人员按照订单所列商品及数量,将商品从储存区域或分拣区域取出,然后集中在一起。
Determine the picking method based on customer order items and inventory distribution, with the principle of improving picking efficiency and reducing picking costs.
Order picking
Also known as fruit picking method, for each order, sorting personnel retrieve the goods from the storage or sorting area according to the items and quantities listed in the order, and then gather them together.

批量拣取
又称播种法,将多张订单集合成一批,按照商品品种、类别加总、拣货,然后依据不同客户或不同订单分类集中。
Batch picking
Also known as seeding method, multiple orders are grouped into one batch, aggregated and picked according to product variety and category, and then classified and concentrated according to different customers or orders.

复合拣取
可以将订单拣取和批量拣取组合起来的拣取方式。根据订单的品种、数量及出库频率,决定哪些订单适用于按订单拣取,哪些订单适用于批量拣取。
Composite picking
A picking method that combines order picking and batch picking. Based on the variety, quantity, and frequency of outbound orders, determine which orders are suitable for picking up by order and which orders are suitable for batch picking.


学习拓展 Further Reading
商品出库的“三不、三核、五检查”要求
物品出库要做到“三不、三核、五检查”。“三不”,即未接单据不翻账、未经审单不备货、未经复核不出库;“三核”,即在发货时,要核对凭证、核对账卡、核对实物;“五检查”,即单据和实物品名检查、规格检查、包装检查、数量检查、质量检查。具体来说,物品出库时,要严格执行各项规章制度,杜绝差错事故,以提高服务质量,使用户满意。
Requirements for "Three Nos, Three Checks, and Five Inspections" for Product Outbound
Items leaving the warehouse must undergo "three no's, three checks, and five inspections". The "three no's" refer to not flipping accounts without receiving documents, not stocking up without reviewing documents, and not leaving the warehouse without review; The "three cores" refer to the verification of vouchers, account cards, and physical items during shipment; The "Five Inspections" refer to the inspection of documents and physical product names, specifications, packaging, quantity, and quality. Specifically, when items are released from the warehouse, strict adherence to various rules and regulations is necessary to prevent errors and accidents, in order to improve service quality and satisfy users.
知识巩固 Consolidation
排序题
以下词条为出库作业准备的工作内容, 请按照作业顺序依次进行编号。// [!code focus]
制定库存分配计划( ) // [!code focus]
接收客户订单( ) // [!code focus]
确定拣货方式( )// [!code focus]
答案:② ① ③填空题

上图是订单拣取的流程示意图,请观察图片,并找出本次订单需要捡取// [!code focus]
A货物( )件,// [!code focus]
B货物( )件,// [!code focus]
C货物( )件,// [!code focus]
D货物( )件,// [!code focus]
总计需要拣选货物( )件。// [!code focus]
答案:A货物10、B货物5、C货物18、D货物15、总计48选择题
( )又称为播种法,( )又称为摘果法。// [!code focus]
A.订单拣取 // [!code focus]
B.批量拣取 // [!code focus]
C.复合拣取// [!code focus]
答案:B A技能训练
训练任务 订单有效性分析
【训练目标
掌握订单有效性分析的方法,能根据信用额度,确定订单的有效性。
【训练内容】
背景资料
振华仓储有限公司收到来自惠多多超市和优选商贸的采购订单,订单明细如下。请计算每种商品的总价及订单的合计总价,并填入表中。


背景资料2:
振华仓储有限公司与两家客户都是按月结款,并根据客户的信用状况,分别设定了相应的信用额度,请跟下表中的数据判断两家客户的订单是否有效。

计算规则:应收账款本次订单额信用额度,订单为无效应收账款本次订单额信用额度,订单为有效。
参考答案



【考核评价】

微课
订单有效性分析
课件
任务小结
本节课学习任务要点梳理如表3.1.7所示:
